党的十八届以来,一系列涉及军人地位和权益保障的法规政策密集出台、配套完善,军人成为全社会尊崇的职业。2017年9月,习近平总书记给南开大学8名新入伍大学生回信,激发了适龄青年听从祖国召唤、投身绿色军营的极大热情。广大青年特别是在校大学生积极响应号召,到军营建功立业,把参军入伍作为报效祖国的实践路径,在兴军报国中唱响青春之歌。
各地把思想政治工作贯穿大学生征兵工作全过程,加强大学生的中国梦强军梦教育、理想信念教育、爱国主义教育和奋斗精神教育,健全包括优先征集、学费资助、考研加分、就业服务等大学生入伍优惠政策,完善覆盖征兵咨询、网上报名、体检政考、学籍管理等多方面的综合服务,推进密切协同的军地合作体系建设,强有力推进大学生征兵工作。教育部还进一步扩大“退役大学生士兵”专项研究生招生规模,研究制定高职(专科)毕业生免试入读普通本科优惠政策,会同中央军委国防动员部,综合衡量大学生所学专业和部队需求,促进精准征集、人岗匹配,更好发挥人才效益。
在2023毕业季来临我院毕业生积极相应国家的号召积极参军入伍为保障我国的人民安全以及领土完整做出自己的努力。

张紫洋,男,20电子商务技术一班就读,该生在校期间表现良好,思想积极上进,政治立场坚定,学习上,踏实认真,勤奋努力,专业基础扎实。生活中,独立自主,与同学老师和睦相处,乐于助人。积极参加学校班级组织的活动以及社会实践活动,具有很强的责任心和团队意识。是一名优秀的大学生。后于2023年9月顺利入伍。

赵浩南,男,中共党员,18级计算机应用技术专业,在校期间曾任学生会纪检部副部长一职,该生性格开朗,意志坚定,思想上积极向党组织靠拢,对生活充满热情,积极乐观的态度让他在困难面前从不轻易退缩,是一个值得信赖的人,无论是在工作还是生活中,他总是尽力帮助别人。有着坚定的意志力和勇气,总是全力以赴追求自己的目标。在校期间多次组织并积极参加各种活动。2022年5月该生正式通过党组织批准成为预备党员,后于2023年3月入伍,现发展形势良好。
把人民军队建设成为世界一流军队,必须有高素质兵员作支撑。高素质兵员是强国兴军的宝贵战略资源,关乎军队强大,关乎战争胜负,关乎国家安危。只有源源不断地把高素质兵员征集进军营,为强国兴军输送“新鲜血液”,加快建设巩固国防和强大军队才有可靠的保证。要深入贯彻习近平强军思想,树立精准征兵理念,围绕部队战斗力建设精准发力,用更加科学的制度机制凝聚军地合力,用更加严格的奖惩激发各级工作热情,用更加优惠的政策吸引优秀人才入伍,切实为强军兴军提供更多高素质兵员,履行好党和人民赋予军队的使命任务,奋力实现党在新时代的强军目标。
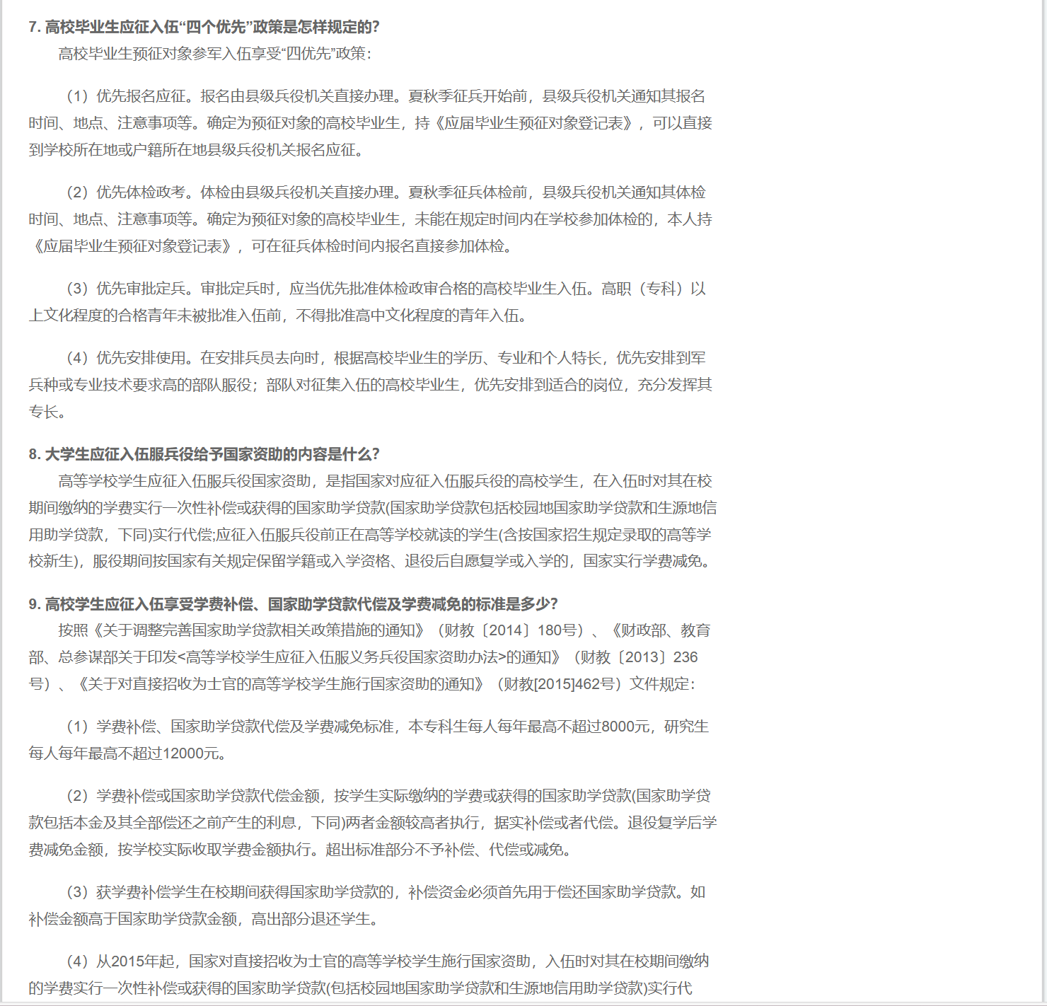
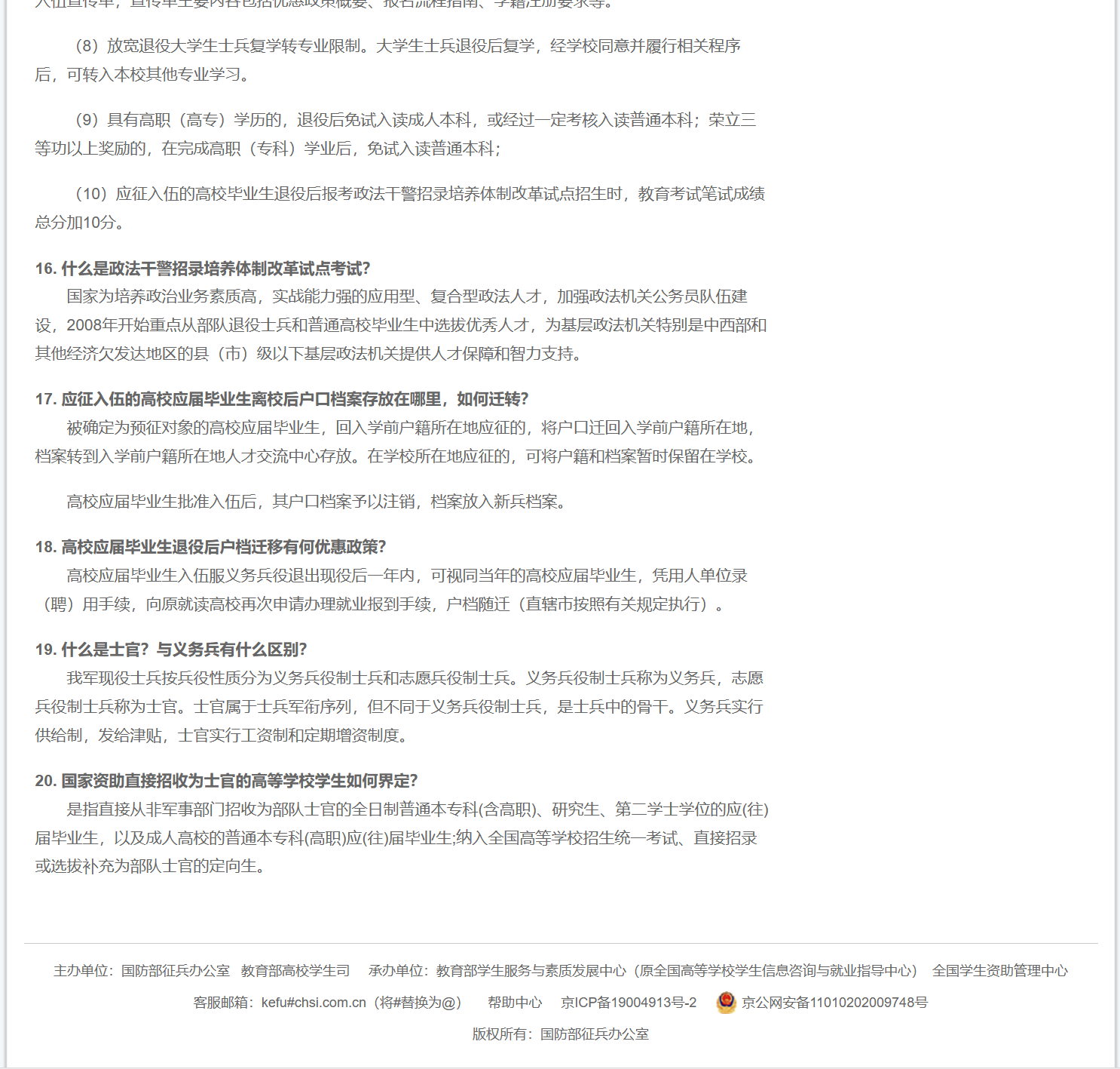
以下是大学生应征入伍政策:





